Please enable JavaScript to view this site.

Navigation: 2. Просмотр документов > Просмотр моделей > Просмотр размеров эскизов и операций

Отображение размеров эскизов и операций в окне модели

Scroll

При работе с моделью вы можете просматривать:

размеры операции, создающей объект;

размеры эскиза.

Для этого используется специальный режим отображения размеров выбранного элемента.

Для включения режима отображения размеров выбранного элемента нажмите кнопку вызова команды Размеры выбранного элемента на Панели быстрого доступа или выберите ее из меню Вид.

Выберите нужный объект, указав в окне модели любой его примитив: грань, ребро или вершину.

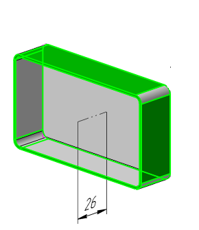
В графической области отображаются размеры выбранного объекта (см. рисунок).

 

а)

б)

Пример отображения размеров выделенного объекта:

а) эскиза, б) элемента выдавливания

Если при выборе объекта его размеры не отображаются в графической области, это означает, что:

операция не имеет числовых параметров, выраженных в линейных или угловых величинах;

эскиз не содержит размеров или размер эскиза не имеет переменной.

© ООО «АСКОН-Системы проектирования», 2023. Все права защищены. | Единая телефонная линия: 8-800-700-00-78